首页
技术产品
核心技术
成套装备
单体产品
解决方案
一县一策
一站式服务
成效评估
经典案例
国家战略与生态屏障区
极端环境适应区
中小城市与城乡协同区
产业特色与无废城市标杆区
关于我们
资源中心
政策法规
视频中心
联系我们
首页
技术产品
核心技术
成套装备
单体产品
解决方案
一县一策
一站式服务
成效评估
经典案例
国家战略与生态屏障区
极端环境适应区
中小城市与城乡协同区
产业特色与无废城市标杆区
关于我们
企业概况
发展历程
荣誉资质
企业动态
资源中心
政策法规
视频中心
联系我们
联系方式
在线咨询
technology products
技术产品
首页
> 技术产品
> 成套装备
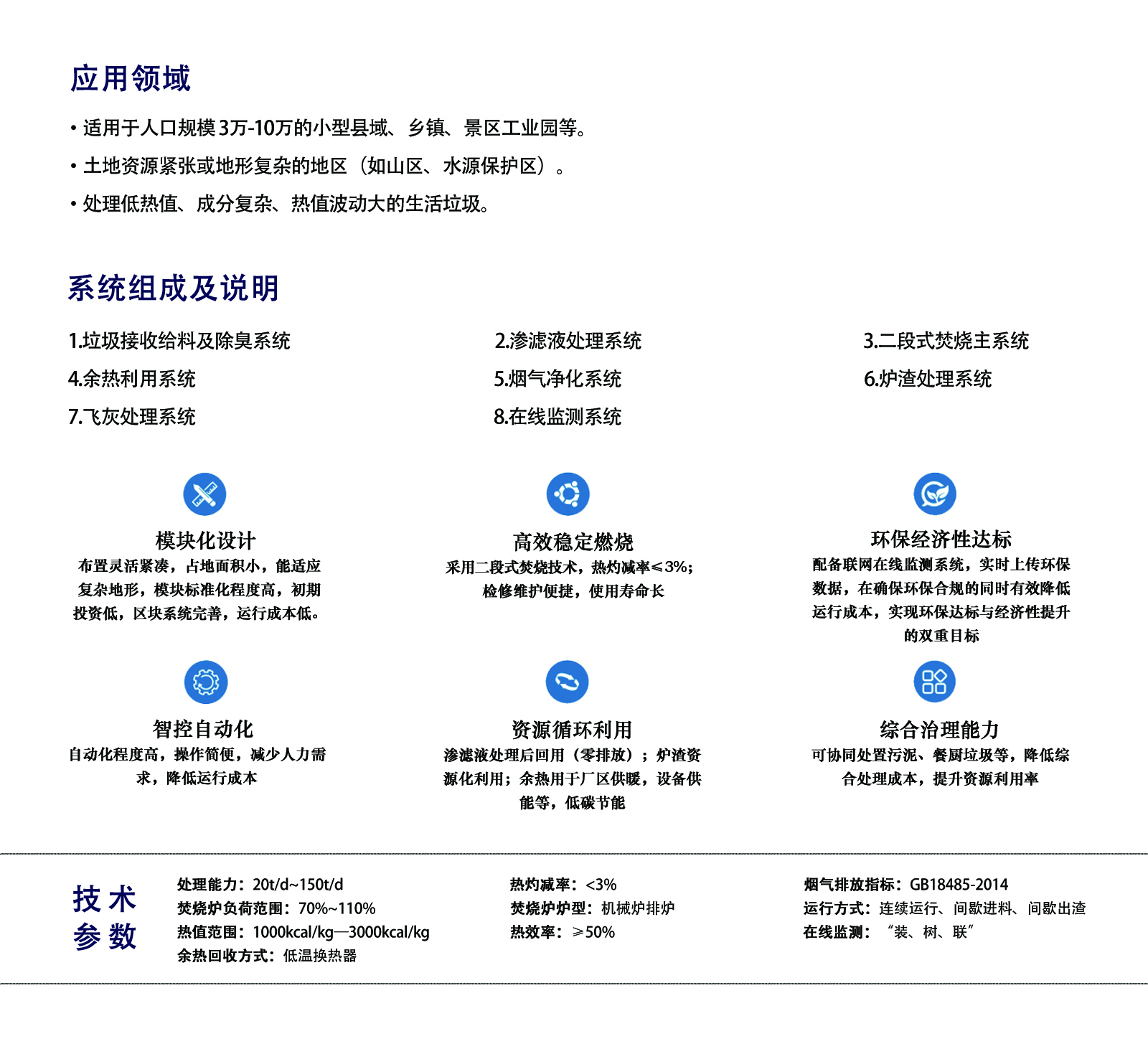
HBFC-S污泥焚烧处理成套装备
详情介绍
上一页:HTIC-M生活垃圾焚烧处理成套装备(余热锅炉式)
下一页:HRSC-I高热值垃圾焚烧处理成套装备
返回列表